PCBA上主控IC“不開機”的(de)不良(liang)現(xian)象(xiang)
- 發(fa)表時間:2022-05-11 09:37:18
- 來源(yuan):本(ben)站(zhan)
- 人氣:825
如(ru)何(he)判(pan)斷(duan)PCBA上的(de)主控(kong)IC是(shi)否有問(wen)題(ti)?最(zui)笨的(de)方法(fa)就是(shi)更(geng)換,若(ruo)PCBA板(ban)OK,那就是(shi)主(zhu)控IC的(de)問題(ti),首(shou)先主(zhu)控(kong)IC有些(xie)可能(neng)是(shi)那種小(xiao)型(xing)單(dan)片(pian)機(ji)貼片(pian)芯(xin)片(pian),但(dan)是(shi)有些(xie)是(shi)那種處(chu)理較繁(fan)瑣的(de)BGA貼片(pian)。
電子(zi)工程(cheng)師(shi)在(zai)檢(jian)查IC問題(ti)時,首(shou)先需(xu)檢(jian)測(ce)關聯(lian)的(de)電路(lu),然後再(zai)排查IC,以(yi)“不(bu)開機”的(de)不良(liang)現(xian)象(xiang)為(wei)例(li)進(jin)行講解(jie)分析(xi):

1、機子(zi)不開機,最(zui)大可能(neng)性(xing)是(shi)主(zhu)控IC沒有正(zheng)常工(gong)作(zuo)。那麽直(zhi)接(jie)影(ying)響IC能(neng)否正(zheng)常工(gong)作(zuo)的(de)因素(su)就是(shi)供(gong)電。
首(shou)先就要測量(liang)供(gong)電電壓是(shi)否正(zheng)常,壹(yi)般(ban)是(shi)3.3V或(huo)1.2V。如果電壓不(bu)正(zheng)常,確(que)認(ren)線路有無(wu)開路,無(wu)開路再(zai)排查供電電壓回(hui)路(lu)。如果(guo)電壓正(zheng)常,就繼(ji)續(xu)下(xia)壹(yi)步(bu)排查。
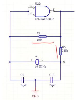
2、如果(guo)波形(xing)異(yi)常,晶振(zhen)有可能(neng)損(sun)壞(huai),可以(yi)嘗試更(geng)換(huan)新晶振(zhen)再(zai)確(que)認(ren)。
需要註意的(de)是(shi)壹(yi)般(ban)晶振(zhen)回(hui)路是(shi)壹(yi)個(ge)晶振(zhen)加(jia)兩個(ge)微(wei)調(tiao)頻(pin)率和波形(xing)的(de)電容,但(dan)有些(xie)晶振(zhen)回(hui)路還會並聯(lian)與(yu)串(chuan)聯壹(yi)個(ge)電阻(zu)。所以(yi)在(zai)晶振(zhen)波形(xing)異(yi)常時,也需(xu)要排查這兩個(ge)電阻(zu)是(shi)否正(zheng)常,線(xian)路有無(wu)開路。

3、另(ling)外(wai)可以(yi)排查主控(kong)IC的(de)輸入輸出(chu)信號(hao)是(shi)否正(zheng)常。以(yi)遙(yao)控(kong)信號(hao)為(wei)例(li),每(mei)按下壹次遙(yao)控(kong)鍵(jian),確認(ren)接(jie)收頭的(de)輸出(chu)信號(hao)是(shi)否正(zheng)常發(fa)生(sheng)變(bian)化(hua)。如信號(hao)異(yi)常,基(ji)本(ben)可以(yi)確(que)定主控IC有問(wen)題(ti)。
4、最(zui)後壹(yi)步(bu)需(xu)要確認(ren)主控IC是(shi)否存(cun)在焊(han)接(jie)不(bu)良(liang)的(de)情況(kuang),如果(guo)連錫可以(yi)通(tong)過(guo)X光機(ji)進行查看,冷(leng)焊(han)可以(yi)通(tong)過(guo)將IC重新(xin)植球(qiu)再(zai)焊(han)接(jie),如(ru)果(guo)還(hai)是(shi)壹(yi)樣(yang)的(de),說明沒(mei)有冷(leng)焊(han)的(de)情況(kuang)。當然到了最(zui)後壹(yi)步(bu),大多數(shu)人(ren)會(hui)選擇(ze)直(zhi)接(jie)換(huan)新(xin)IC確(que)認(ren)。
以(yi)上是(shi)關於“PCBA在(zai)不同(tong)階段(duan)儲(chu)存(cun)的(de)條件和要求”的(de)介紹(shao),希望對(dui)大家有壹(yi)些(xie)幫助(zhu),更多(duo)PCBA資(zi)訊(xun)請(qing)關註(zhu)本(ben)站(zhan)的(de)內容更(geng)新!深圳(zhen)市潤(run)澤五洲(zhou)電子(zi)科技(ji)有限(xian)公司是(shi)壹(yi)家專(zhuan)業的(de)PCBA加工(gong)企業,擁(yong)有全(quan)自動(dong)SMT生(sheng)產(chan)線和波峰(feng)焊(han),為(wei)您(nin)全程(cheng)開放生(sheng)產(chan)和質(zhi)量(liang)檢(jian)測(ce)過(guo)程(cheng),找(zhao)到我(wo)們,您(nin)就屬(shu)於有了(le)自己的(de)電子(zi)加工(gong)廠!
- 2025-02-20深(shen)圳(zhen)SMT貼片(pian)加(jia)工如何(he)計(ji)算報(bao)價(jia)?
- 2025-12-31如(ru)何(he)科學評估與(yu)投資(zi)PCBA智能(neng)工(gong)廠?ROI測算與關鍵(jian)自動(dong)化(hua)設(she)備(bei)選型指南
- 2025-12-30元(yuan)器件國(guo)產(chan)化(hua)替(ti)代(dai)進入深水(shui)區(qu),在PCBA加工(gong)中如(ru)何(he)進(jin)行系統(tong)性(xing)的(de)驗證(zheng)與導入?
- 2025-12-30經濟(ji)周期(qi)中,PCBA加(jia)工企業如(ru)何(he)通(tong)過(guo)產(chan)品與(yu)客戶(hu)結構(gou)調(tiao)整(zheng)實(shi)現(xian)逆(ni)勢(shi)增(zeng)長?
- 2025-12-26PCBA來料(liao)質(zhi)量(liang)風(feng)險轉移,JDM模式(shi)與(yu)傳統(tong)代(dai)工模(mo)式的(de)責(ze)任邊(bian)界如何(he)界定?
- 2025-12-26PCBA加工企業的(de)技術(shu)護城河(he)是(shi)什(shen)麽?是(shi)工(gong)藝專(zhuan)利(li)、設(she)備(bei)集群(qun)還是(shi)供(gong)應鏈生(sheng)態(tai)?
- 2025-12-26PCBA加工(gong)未(wei)來五(wu)年(nian)趨(qu)勢:從(cong)傳統(tong)組裝到系統(tong)級(ji)封(feng)裝(SiP)的(de)技術(shu)躍遷(qian)
- 2025-12-26無鉛焊(han)點在嚴苛環(huan)境(jing)下(xia)的(de)裂紋失效機理與工(gong)藝改(gai)善方案(an)咨(zi)詢
- 2025-03-11AI智能(neng)硬件的(de)趨勢(shi)是(shi)什(shen)麽?
- 2025-03-11要做(zuo)好SMT貼(tie)片(pian)加(jia)工需要註意哪(na)幾(ji)點?
- 1深(shen)圳(zhen)SMT貼片(pian)加(jia)工如何(he)計(ji)算報(bao)價(jia)?
- 2如(ru)何(he)科學評估與(yu)投資(zi)PCBA智能(neng)工(gong)廠?ROI測算與關鍵(jian)自動(dong)化(hua)設(she)備(bei)選型指南
- 3元(yuan)器件國(guo)產(chan)化(hua)替(ti)代(dai)進入深水(shui)區(qu),在PCBA加工(gong)中如(ru)何(he)進(jin)行系統(tong)性(xing)的(de)驗證(zheng)與導入?
- 4經濟(ji)周期(qi)中,PCBA加(jia)工企業如(ru)何(he)通(tong)過(guo)產(chan)品與(yu)客戶(hu)結構(gou)調(tiao)整(zheng)實(shi)現(xian)逆(ni)勢(shi)增(zeng)長?
- 5PCBA來料(liao)質(zhi)量(liang)風(feng)險轉移,JDM模式(shi)與(yu)傳統(tong)代(dai)工模(mo)式的(de)責(ze)任邊(bian)界如何(he)界定?
- 6PCBA加工企業的(de)技術(shu)護城河(he)是(shi)什(shen)麽?是(shi)工(gong)藝專(zhuan)利(li)、設(she)備(bei)集群(qun)還是(shi)供(gong)應鏈生(sheng)態(tai)?
- 7PCBA加工(gong)未(wei)來五(wu)年(nian)趨(qu)勢:從(cong)傳統(tong)組裝到系統(tong)級(ji)封(feng)裝(SiP)的(de)技術(shu)躍遷(qian)
- 8無鉛焊(han)點在嚴苛環(huan)境(jing)下(xia)的(de)裂紋失效機理與工(gong)藝改(gai)善方案(an)咨(zi)詢
- 9AI智能(neng)硬件的(de)趨勢(shi)是(shi)什(shen)麽?
- 10要做(zuo)好SMT貼(tie)片(pian)加(jia)工需要註意哪(na)幾(ji)點?




